萝莉岛

扫码关注学院公众号

萝莉岛

科研动态

当前位置: 萝莉岛 -> 科研动态 -> 正文

萝莉岛 21级硕士方光耀再发原创性基础研究论文

发布者: 发布时间:2023-09-12 浏览次数:

化疗作为肿瘤治疗的三大手段之一,在杀死肿瘤细胞的同时可引发毒副作用,如心肌毒性,这严重限制了化疗的临床应用。数十年来,虽然国内外大量学者对化疗药物心肌毒性的分子机制和防治策略进行了大量研究,但迄今为止,其机制尚不完全清楚,始终缺乏明确有效的防治方法。因此,对化疗药物心肌毒性的机制和防治策略的研究具有重要意义。

2023年9月1日,萝莉岛 2021级硕士研究生方光耀以第一作者身份在国际知名期刊Phytotherapy research(中科院2区,IF:7.2)发表原创性基础研究论文“Galangin attenuates doxorubicin-induced cardiotoxicity via activating nuclear factor erythroid 2-related factor 2/heme oxygenase 1 signaling pathway to suppress oxidative stress and inflammation”。该成果揭示了高良姜素(Galangin,Gal)通过激活Nrf2/HO-1通路来抑制化疗药物阿霉素诱发的氧化应激、炎症和细胞凋亡,从而治疗心肌损伤,改善心功能。西部战区总医院心内科李秀川博士为本文的共同第一作者,萝莉岛 /西部战区总医院心内科杨永健教授、兰聪博士为本论文通讯作者。

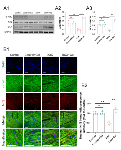
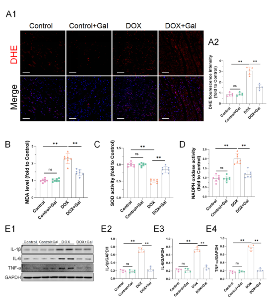
天然药物如传统中草药等具有超越化学合成药品的独特性质,在数十年的研究中,越来越多的证据表明以中草药为基础的治疗可能是一种对抗化疗心肌毒性的新方法。Gal作为一种天然的类黄酮,可以从多种植物中提取,具有广泛的抗氧化应激、抗炎、抗凋亡和抗肿瘤等有益作用。本研究中,作者探索了Gal在阿霉素心肌毒性中的作用。实验结果表明Gal抑制了ROS、MDA产生,抑制了NADPH氧化酶活性,增强了SOD活性,从而发挥抗氧化应激、抗炎的作用。

转录因子Nrf2(nuclear factor erythroid 2-related factor 2)是多种生理病理过程的关键调控因子,在调节细胞氧化还原状态中起关键作用。当受到ROS刺激时,Nrf2从Keap1分离并易位到细胞核中,通过结合抗氧化反应元件(anti-oxidation response element, ARE)来调节基因表达,发挥抗氧化、抗炎特性。HO-1(heme oxygenase 1)是Nrf2下游关键靶基因,Nrf2/HO-1信号通路在多种疾病模型中发挥抗氧化应激和抗炎的作用。于是作者进一步探索Gal是否具有激活Nrf2/HO-1通路的作用。免疫蛋白印迹实验证实Gal促进了小鼠心肌中Nrf2磷酸化,增强了HO-1的表达。免疫荧光染色同时证实Gal促进了Nrf2核转移。作者进一步提取了原代心肌细胞,实验证明,Gal在离体实验中同样促进Nrf2核内转移,从而激活Nrf2/HO-1通路发挥抗氧化应激和抗炎的作用。

undefined

为进一步验证Gal通过激活Nrf2来发挥生物活性,Nrf2特异性抑制剂ML385被用来阻断Nrf2的作用。与预期的一样,ML385阻断了Gal抗氧化应激、抗炎的功能,继而阻断了Gal对心肌损伤和心功能的保护。

综上,该研究发现了Gal通过激活Nrf2/HO-1通路来发挥抗氧化应激和抗炎的作用,从而改善阿霉素诱导的心肌损伤和心功能不全,为治疗化疗药物诱发的心脏毒性提供了新策略,且Gal安全性高,其临床转化大有可为。

该项目由国家自然科学基金、四川省科技计划重点项目、四川省自然科学基金等经费资助。

原文链接://onlinelibrary.wiley.com/doi/10.1002/ptr.7991

论文作者:

方光耀,萝莉岛 2021级硕士研究生,导师为杨永健教授。主要研究方向为化疗药物心肌损伤分子机制和防治策略研究。以第一作者(含共同)在国际知名期刊Phytomedicine、Phytotherapy Research、Biochim Biophys Acta Mol Basis Dis发表论文3篇。

指导老师

兰聪,西部战区总医院心血管内科在站博士后,“星火”青年创新人才培养对象,长期从事心血管损伤、重构与修复相关的研究工作。近5年以第一(含共同)作者或通讯作者在国际知名期刊“EBioMedicine、Circulation、Cardiovasc Res、Phytomedicine、Cell Prolif、Biochim Biophys Acta Mol Basis Dis、Phytotherapy Research”等发表SCI论文11篇,累计影响因子100余分。主持国家自然科学基金及四川省自然科学基金各1项,先后参与国家自然科学基金重点项目和军队后勤科研重大项目等各类课题6项。现任中国优生优育协会心血管结构与代谢专业委员会委员。

指导老师

杨永健,萝莉岛 博士研究生导师,西部战区总医院心血管学科带头人,军队专业技术3级教授,国务院特殊津贴获得者,四川省科技领军人才,军队高原医学临床研究中心学科带头人,长期从事心血管损伤的分子机制和防治相关的临床和基础研究。现任四川省医学会高原医学专委会副主任委员、中国优生优育协会心血管代谢与结构专委会主任委员等职。以第一作者或通讯作者在国际期刊“Hypertension、Hypertens Res、Atherosclerosis、J Pineal Res、Phytomedicine”等杂志发表SCI论文70余篇。先后主持国家自然科学基金项目、四川省重点科技计划项目、军队后勤科研重大项目等各类课题20余项,完成“高原缺血性心血管重构的调控机制及防治研究”等多项研究项目,多次以第一完成人获得四川省科技进步一等奖和军队科技进步一等奖。