以阿霉素为代表的蒽环类化疗药物因其广谱而高效的抗肿瘤作用,在临床肿瘤治疗中被广泛应用,但其带来的副作用尤其是心脏毒性,严重增加化疗患者心血管疾病死亡风险。自 1971 年发现阿霉素心肌毒性以来,对其研究一直没有停止,但到目前为止,其机制尚不完全清楚,仍缺乏有效的治疗手段。因此,探索阿霉素心肌毒性机制并提供治疗新策略具有重要意义。
2023年6月14日,萝莉岛
2021级在读硕士研究生方光耀以第一作者在国际权威期刊 Phytomedicine(中科院1区,top)发表了题为“Amentoflavone mitigates doxorubicin-induced cardiotoxicity by suppressing cardiomyocyte pyroptosis and inflammation through inhibition of the STING/NLRP3 signalling pathway”的最新研究成果。这项研究工作揭示了Amentoflavone(AMF) 通过抑制心肌细胞焦亡和炎症来改善阿霉素诱发心肌损伤和心力衰竭。萝莉岛
/西部战区总医院心内科杨永健教授、兰聪博士为该论文通讯作者。
首先作者发现AMF能改善阿霉素导致的小鼠心衰、提高小鼠生存率,且呈剂量依赖性。随后作者进一步对小鼠心肌损伤进行评估,发现AMF显著改善了由阿霉素诱发的心肌细胞萎缩、心肌纤维紊乱及丢失以及心肌纤维化的程度。
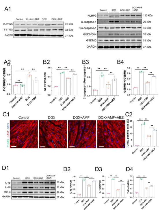
心肌细胞凋亡是目前研究阿霉素心肌损伤的主要方向,因此,作者检测了凋亡相关蛋白表达,发现AMF对这些蛋白的表达无影响。而近年越来越多的证据表明心肌细胞焦亡参与阿霉素心肌损伤,于是作者转而研究了AMF对阿霉素引发的心肌细胞焦亡的作用。

细胞焦亡是一种新型的细胞程序化死亡方式,特征是NLRP3炎症小体激活和炎症的产生。在病原体相关的分子模式(PAMP)或损伤相关的分子模式(DAMP)的刺激下,pro-caspase-1被剪切成cleaved-caspase-1,继而活化GSDMD成N-terminal SGDMD (GSDMD-N),导致细胞焦亡和炎症发生。实验发现AMF能显著改变这些蛋白的表达,提示AMF可能通过抑制心肌细胞焦亡和炎症发挥作用。
为进一步证实这一猜想,作者通过对小鼠腹腔注射药物激活STING/NLRP3,构建小鼠焦亡通路激活模型,发现焦亡通路激活显著抑制了AMF对焦亡相关蛋白表达下调的作用,逆转了AMF 保护小鼠心功能、改善心肌损伤的作用。
细胞焦亡的一个典型特征是GSDMD-N介导的细胞膜囊泡状结构形成,囊泡破裂,孔洞形成,导致细胞肿胀,细胞膜破裂,促炎因子如IL-1β、IL-18和TNF-α的释放,最终细胞焦亡。为验证这一点,作者提取原代心肌细胞进行体外培养,通过免疫荧光染色、扫描电镜等手段揭示了阿霉素诱导的心肌细胞焦亡,且AMF能抑制离体心肌细胞焦亡,而STING/NLRP3通路激活阻断了AMF的抗焦亡作用。
综上,该研究发现了AMF通过抑制STING/NLRP3通路来抑制心肌细胞焦亡和炎症,改善阿霉素诱导的心肌损伤和心功能不全,为治疗化疗药物诱发的心脏毒性提供了新思路。

该项目由国家自然科学基金面上项目、四川省科技计划重点项目、四川省自然科学基金等经费资助。
原文链接://www.sciencedirect.com/science/article/abs/pii/S0944711323002830?via%3Dihub.
硕士研究生
方光耀,萝莉岛
2021级硕士研究生,导师为杨永健教授。主要研究方向为化疗药物心肌损伤分子机制和防治策略研究。以第一作者在Phytomedicine发表论文1篇。
指导老师

兰聪,医学博士,西部战区总医院心血管内科在站博士后,“星火”青年创新人才培养对象,长期从事心血管损伤、重构与修复相关的研究工作。近5年以第一(含共同)作者或通讯作者在国际知名期刊“EBioMedicine、Circulation、Cardiovasc Res、Cell Prolif、Biochim Biophys Acta Mol Basis Dis、Phytomedicine”等发表SCI论文9篇,累计影响因子90余分。主持四川省自然科学基金1项,先后参与国家自然科学基金重点项目和军队后勤科研重大项目等各类课题6项。现任中国优生优育协会心血管结构与代谢专业委员会委员。
指导老师
杨永健,萝莉岛
博士研究生导师,西部战区总医院心血管学科带头人,军队专业技术3级教授,国务院特殊津贴获得者,四川省科技领军人才,军队高原医学临床研究中心学科带头人,长期从事心血管损伤的分子机制和防治相关的临床和基础研究。现任四川省医学会高原医学专委会副主任委员、中国优生优育协会心血管代谢与结构专委会主任委员等职。以第一作者或通讯作者在国际期刊“Hypertension、Hypertens Res、Atherosclerosis、J Pineal Res、Phytomedicine”等杂志发表SCI论文70余篇。先后主持国家自然科学基金项目、四川省重点科技计划项目、军队后勤科研重大项目等各类课题20余项,完成“高原缺血性心血管重构的调控机制及防治研究”等多项研究项目,多次以第一完成人获得四川省科技进步一等奖和军队科技进步一等奖。